世界杯在湖北省第24届学校体育科学论文报告会上喜获佳绩

发布人:发表时间:2023-05-17点击:


    (通讯员:姬庆、徐元昊)5月12日至14日,由湖北省教育学会体育专业委员会主办、华中师范大学附属赤壁学校承办的湖北省第二十四届学校体育科学论文报告会在赤壁市举行。省教育厅体卫艺处领导、省教育学会体育专业委员会第十三届理事会常务理事以及本届论文报告会获奖的论文作者参加了本次大会。

开幕式上,省教育厅体卫艺处丁雪峰处长表示,本次科报会的论文数量与质量都达到了历史新高,说明我省学校体育科研工作的重大进步,同时表达了对湖北省学校体育事业发展的殷切期望。

 

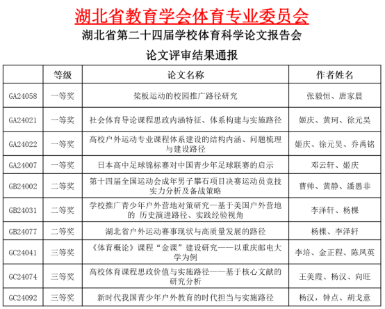
本次会议上,世界杯共有10篇论文获奖,其中一等奖4篇,二等奖3篇,三等奖3篇,投稿数和获奖数均位居全省高校前列,被大会授予“优秀组织奖”。

会议上,世界杯师生紧扣新时代学校体育改革与发展,就有关“课程思政与学校体育”的论题,从户外运动、课程建设、课程思政、校园足球、校园体育文化等方面进行汇报,并与来自省内20余所高校的学者们进行充分交流和讨论。

 

 

本次科报会是湖北省学校体育学科与科研交流的重要平台,通过本次参会报告、交流与观摩学习,增进了世界杯与省内兄弟院校的交流,也体现了世界杯体育科研工作的进步,为世界杯体育官方网站科研工作的进一步发展起到了推动作用。

(审稿及编辑: 庞岚  江伟贤)